按照共青团中央关于2026年全国五四红旗团委(团支部)、全国优秀共青团员、全国优秀共青团干部评选表彰工作相关要求,经推荐、审核、评议等程序,自治区团委确定了28名拟推荐对象。现对拟推荐集体和个人进行公示,公示期为2026年3月30日至4月3日。如对名单持有异议,可在公示期内通过电话、邮件、信函等方式进行实名反映(以到达日邮戳为准)。
联系电话:(0991)2824324、2819033
电子邮箱:tqwjczzjsb@163.com
收件单位:自治区团委基层组织建设部
通信地址:乌鲁木齐市天山区人民路267号
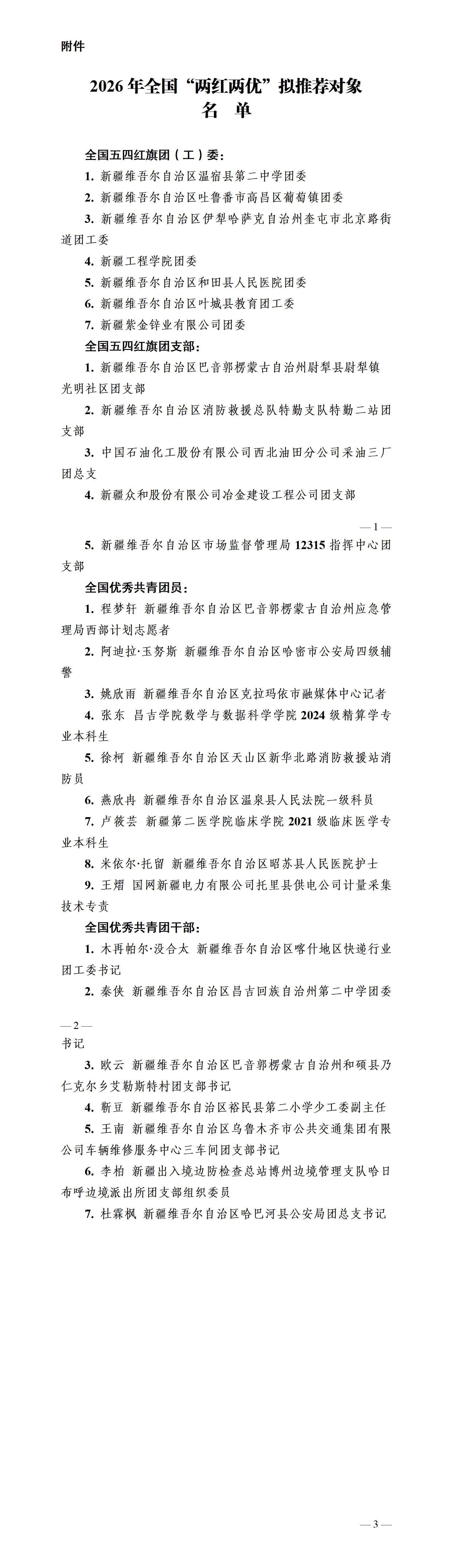
附件:2026年全国“两红两优”拟推荐对象名单

共青团新疆维吾尔自治区委员会
2026年3月29日
